
Make projects visible.
Planuvis ist ab sofort KI gestützt!
Egal, ob Sie Planuvis die passeden Stakeholder zu Ihrem Projekt finden lassen,
einen Quercheck ihrer aktuell identifizierten Risiken machen oder aufgrund einer
kurzen Projektbeschreibung einen Projektstrukturplan erstellen lassen, auf den Sie aufbauen . . .
. . . Planuvis unterstützt Sie mittels modernster KI-Technologie - in Sekunden.
Planuvis ist Ihre visuelle und intuitiv zu bedienende Projektplanungs- und Projektmanagementlösung.
Damit alle an einem Strang ziehen, müssen Missverständnisse vermieden werden.
Planuvis sorgt für Klarheit in der Projektkommunikation.
Es ist notwendig, die Energie auf die wesentlichen Dinge zu richten.
Planuvis hebt das Wesentliche hervor.
Jedes Teammitglied und jeder Stakeholder hat unterschiedliche Erwartungen.
Planuvis hilft Ihnen, alle Beteiligten zeitgerecht ins Boot zu holen.
All das bei einer einfachen und intuitiven Bedienung.
Arbeit, die sofort Spaß macht.
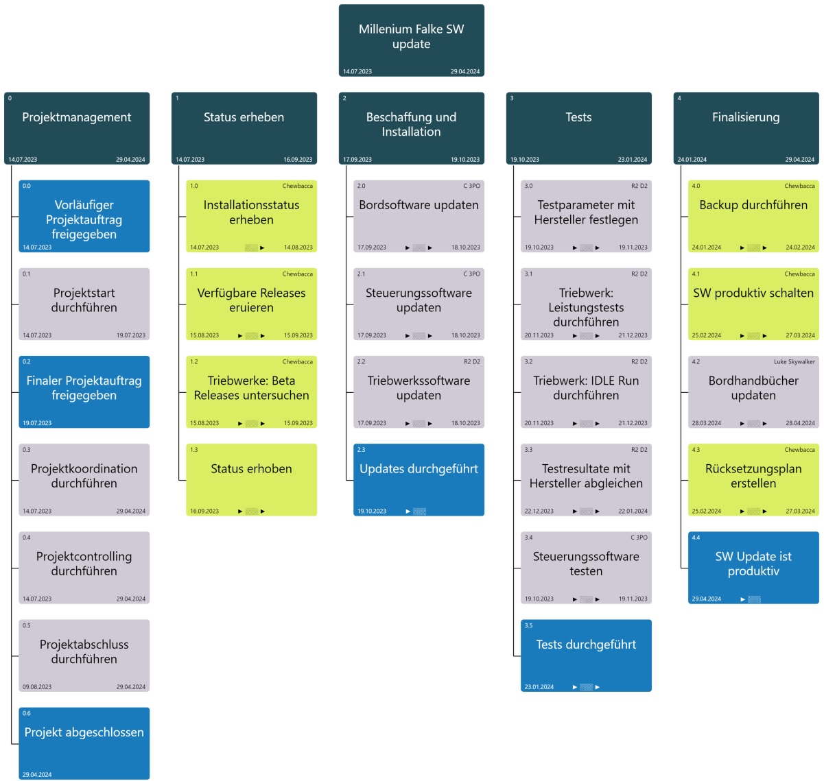
Projektmanagement zum „Angreifen“ - planen Sie Ihre Projekte direkt im Projektplan – intuitiv und visuell, wie am Flipchart.
Verschieben Sie Objekte einfach mit der Maus – durch die übersichtliche und klare Darstellung behalten Sie jederzeit den Überblick.
Sie können mit dem Tool iterativ das Projekt gestalten und vorbereiten – wenn Sie möchten auch „live“ in Workshops mit Ihrem Team.
Weil es so einfach ist.
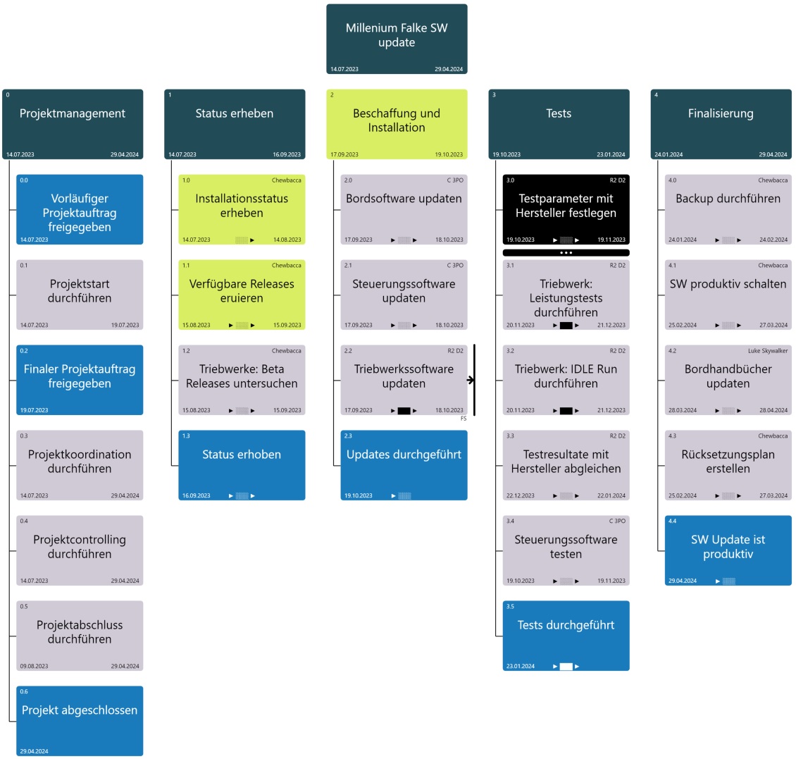
Die Rückgängig-Funktion nimmt etwaige Berührungsängste.
Für jeden Schritt stellt Planuvis die Rückgängig-Funktion bereit.
Das gibt mehr Sicherheit für die Arbeit an Ihren Projekten.


Einlernphase? Die geht schnell vorbei ...
Planuvis bietet ein 100 % einheitliches look & feel über alle PM-Methoden.
Egal ob Projektstrukturplan, Organigramm, Risikomatrix, usw. – die Bearbeitung erfolgt immer auf die gleiche Art.
Am linken Bildschirmrand finden Sie den Navigationsbereich. In der Mitte ist der grafische Arbeitsbereich und rechts der Detailbereich untergebracht.


Dadurch sind Sie sehr rasch mit dem Tool vertraut.
Durch die einfache Bearbeitung und die klare visuelle Darstellung wird der Mehrwert einer umfassenden Projektplanung stark unterstützt.
Das gibt Ihnen als Projektleiter mehr Zeit, um sich auf das wesentliche zu konzentrieren.
Planuvis hilft Ihnen, Ihre Stakeholder und Projektmitarbeiter transparent und ohne Mehraufwand auf dem Laufenden zu halten.
Ihre Teams werden aufatmen.


Wie ist mein Team aufgebaut? Wer hat welche Rolle im Projekt?
Das bleibt in vielen Projekten „schwammig“ – man weiß oft nur, dass man „dabei“ ist.
Geben Sie Klarheit, von Anfang an.
Planuvis hilft Ihnen z. B. dabei, die Erwartung an jeden einzelnen sichtbar zu machen.
Wann werde ich im Projekt stärker gefordert sein, wann nicht?
Zeigen Sie Ihren Teammitgliedern, welcher Beitrag von Ihnen wichtig ist – und in welcher Phase des Projekts es speziell auf ihre Mitwirkung ankommt.
Die Highlight-Funktion von Planuvis unterstützt Sie dabei.
Die Teammitglieder sind idR in mehreren Projekten im Einsatz oder auch mit anderen Aufgaben betraut.
Umso wichtiger ist es, jedem Teammitglied zu zeigen, wann es auf seinen Einsatz besonders ankommt.


Wenn man nicht über die Ziele spricht, bildet sich jedes Teammitglied ein Bild über die Projektziele – aus seiner Sicht.
Und dieses Bild stimmt im Normalfall nicht mit jenem des Projektleiters und Auftraggebers überein.
Stimmen die Ziele innerhalb des Projektteams nicht überein, sind Verwunderung, ineffiziente Besprechungen und nicht passende Arbeitsschritte die Folge, weil das gemeinsame Verständnis fehlt. Die Motivation sinkt rasch.
Stellen Sie dieses gemeinsame Verständnis von Beginn an her.
Es macht Sinn, sich vor dem Projektstart über die Ziele im Klaren zu sein – und diese an alle Beteiligten zu kommunizieren.
Schaffen Sie klare und gemeinsame Ziele – von Anfang an. Planuvis hilft Ihnen dabei.


Wer hat Interesse an unserem Projekt? Wen betrifft das, was wir tun – und warum? Wie agieren wir deshalb? Und wann?
Das sind wichtige Fragen in jedem Projekt – und sollten geplant und im Projekt sichtbar gemacht werden.
Planuvis ermöglicht es z. B. Stakeholder und Risiken mit dem Projektstrukturplan zu verlinken. Dadurch wird die Bearbeitung dieser externen Faktoren direkt im Projekt sichtbar.
Wo liegen die Risiken? Wann wollen wir die Risiken bearbeiten?
Oft ist es wesentlich einfacher, wenn man die Projektrisiken vorab abfedert oder die Stakeholder schon sehr früh ins Boot holt.
Planuvis hilft Ihnen, genau diese Schritte sichtbar zu machen und mitzuplanen – zur Sicherstellung des Projekterfolgs.


Wo „spielt die Musik“? Welche Projektphasen und Arbeitspakete beinhalten die meisten Kosten?
Beim Kostencontrolling im Projekt ist es sinnvoll, sich auf jene Projektphasen zu fokussieren, wo eventuelle Abweichungen höhere Auswirkungen haben.
